Working with data is our bread and butter. See for yourself.
From point integrations to iPaaS platforms to customer-facing B2B SaaS products: we build applications focused on data-heavy flows.
How we built an iPaaS platform that connects HubSpot to mid-market ERPs — with a unified architecture that cuts new connector development from 6 months to 2.
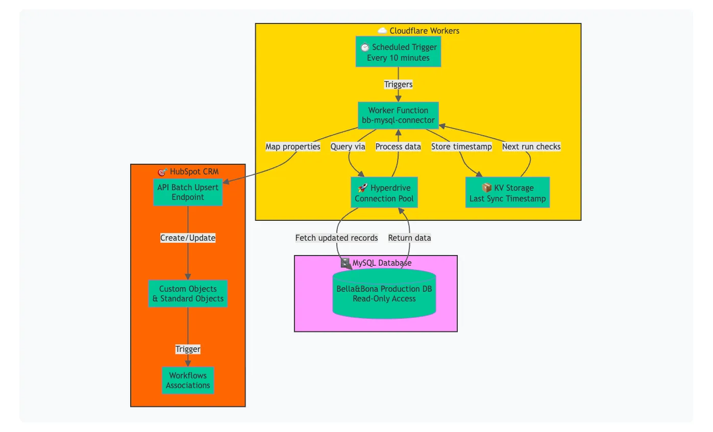
How we synced 12 database tables to HubSpot in near real-time for a German food-tech company without losing any associations — all for a tiny infrastructure cost under $25/month.
How we built a cloud-native ERP with AI at its core — automating XML invoice extraction, enabling conversational AI database queries, and providing multi-language EU-compliant documentation.
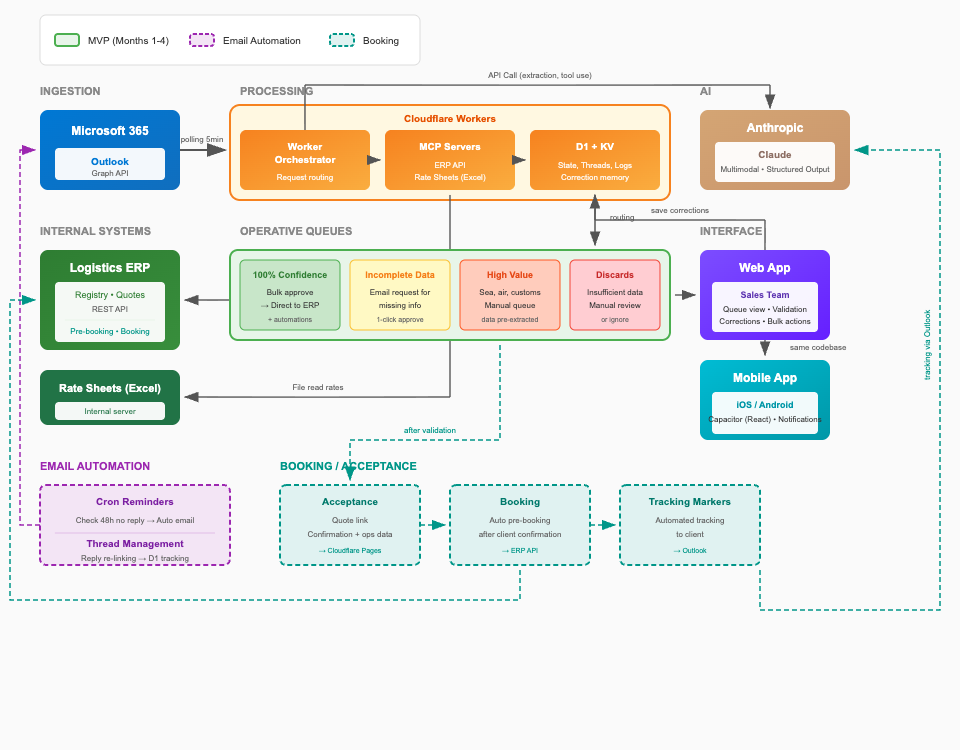
How we designed an AI-powered quoting platform that turns 20,000 annual email requests into structured, validated quotes — with intelligent routing, multimodal extraction, and full ERP integration.